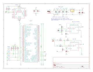
This is a simple data aquisition board I made to experiment with software RMS calculations. It is a base board that holds a Teensy 3.5 or 3.6 and a SparkFun 7 segment display.
It provides a differential amplifier setup to support +/- 60 V inputs to the ADC.
Using the SD slot on the Teensy this could be used for a data logger, or just as a voltmeter.
KiCAD design and software is available from https://github.com/sdalimon/TeensyMeter.
